Ian S Fentiman, Alain Fourquet, Gabriel N Hortobagyi
Lancet 2006; 367: 595-604 See Personal Account page 605 Academic Oncology, Thomas Guy House, Guy's Hospital, London SEI 9RT, UK (Prof I S Fentiman FRCS); Departement de Radiotherapie, Institut Curie, Paris, France (A Fourquet MD); and Department of Breast Medical Oncology, University of Texas MD Anderson Cancer Center, Houston, TX, USA (Prof G N Hortobagyi)
Correspondence to: Prof Ian S Fentiman; E-mail: Ian.Fentiman@gstt.nhs.uk.
Abstract
Occurrence of male breast cancer, a rare disease, peaks at age 71 years. Familial cases usually have BRCA2 rather than BRCA1 mutations. Occupational risks include high temperature environments and exhaust fumes, but electromagnetic fields have not been implicated. Hyperoestrogenisation resulting from Klinefelter's, gonadal dysfunction, obesity, or excess alcohol, all increase risk as does exposure to radiation, whereas gynaecomastia does not. Presentation is usually a lump or nipple inversion, but is often late, with more than 40% of individuals having stage III or IV disease. Most tumours are ductal and 10% are ductal carcinoma in situ. Surgery is usually mastectomy with axillary clearance or sentinel node biopsy. Indications for radiotherapy, by stage, are similar to female breast cancer. Because 90% of tumours are oestrogen-receptor-positive, tamoxifen is standard adjuvant therapy, but some individuals could also benefit from chemotherapy. Hormonal therapy is the main treatment for metastatic disease, but chemotherapy can also provide palliation. National initiatives are increasingly needed to improve information and support for male breast cancer patients.
Male breast cancer is a rare disease with causes that are incompletely characterised and understood. The age frequency distribution in women with breast cancer is bimodal with peaks at 52 and 71 years, whereas in men it is unimodal with a peak at age 71 years.[1] Male breast cancer behaves in a similar way to postmenopausal breast cancer in women. Delay in diagnosis can result from ignorance of the existence of breast cancer among men. This adversely affects prognosis, with little improvement over the past 25 years.[2] Principles of management of male breast cancer are derived largely from randomised trials done in women.
Epidemiology
The annual prevalence of male breast cancer in Europe is 1 in 100 000, and less than 1% of all breast cancer patients are male.[3] Rates of male breast cancer vary widely between countries: in Uganda and Zambia the annual incidence rates are 5% and 15%, respectively.[4,5] These relatively high rates have been attributed to endemic infectious diseases causing liver damage, leading to hyperoestrogenism. By contrast, the annual incidence of male breast cancer in Japan is less than five per million, in parallel with the lower than average incidence of female breast cancer in that country.[6] Jewish men are the only racial group with a higher than average incidence (2-3/100 000 per year), irrespective of living in Israel[7] or the USA.[8] Mortality rates in Europe remained fairly stable between 1995 and 1989,[9] but recent results from the USA indicate a climb in incidence.[10] This trend could result from an increase in longevity in the population, since age is the major determinant of risk for most solid tumours.[11]
Risk Factors
Risk factors for male breast cancer are summarised in the panel.
Search strategy and selection criteria
We searched PubMed with the term male breast cancer in combination with the terms "epidemiology", "risk factors", "genetic", "endocrine", "pathology", "diagnosis", "prognostic factors", "tamoxifen", "aromatase inhibitors", "surgery", "reconstruction", "radiotherapy", "hormonotherapy", and "chemotherapy". We selected up to date reviews and highly regarded older papers. Search was not restricted by language.
Genetics
A family history of breast cancer confers a relative risk of 2-5, and 20% of men with breast cancer have a first-degree relative with the disease.[3,12] Susceptibility can result from rare mutations in high-penetrance genes—such as BRCA1 and BRCA2—giving a high risk, or from more frequent low-penetrance mutations that lead to a smaller increase in risk.
5-10% of female breast cancers are thought to result from autosomal dominant inheritance, particularly BRCA1 and BRCA2 mutations.[13] The equivalent figure for men is estimated to be between 4% and 40%.[14] Cases of male breast cancer are much more common in BRCA2 than BRCA1 families. In a southern Californian population, there were no BRCA1 mutations in 54 patients with of male breast cancer, whereas there was a BRCA2 mutation in two (4%) patients.[15] In 94 patients in the UK there were no germline BRCA1 mutations, but five (6%) patients had BRCA2 mutations with 20% reporting a firstdegree relative with breast cancer.[16] In neither study was there a correlation between the location of the mutations within the BRCA2 gene and risk of breast cancer.
In a report of 76 male breast cancer patients referred for commercial gene testing, eight individuals carried deleterious BRCA1 mutations and 14 had BRCA2 mutations, so BRCA1 mutations could be more common than was previously suspected.[17] Median age at diagnosis was 52 years for men with BRCA1 and 59 years in those with BRCA2 mutations, compared with 59 for men without mutations.
Cowden syndrome—characterised by multiple hamartomas, in particular of the skin, mucous membranes, breast, and thyroid—is associated with a 25-50% lifetime risk of breast cancer in affected women.[18] Estimated incidence is one in 250000 people, and Cowden syndrome is caused by mutations in the PTEN tumour suppressor gene. Two cases of male breast cancer in Cowden syndrome families have been reported, both with early onset and confirmed germline PTEN mutations.[19] PTEN mutations do not, however, seem to be a major cause of breast cancer in men without phenotypic abnormalities of Cowden syndrome. Male breast cancer has not been reported in families with germline mutations in P53 (Li-Fraumeni syndrome).
There is some evidence implicating CHEK2 in susceptibility to male breast cancer.[20] CHEK2 is a cell cycle checkpoint kinase that, along with BRCA1 and BRCA2, has a role in DNA repair. The CHEK2*1100delC variant affects kinase activity, and in families harbouring this variant but who were not BRCA1/2 mutation carriers, the risk of male breast cancer was ten times greater than normal.[20] A Finnish study of 114 men with breast cancer reported CHEK2*1100delc in two (1·8%) cases, similar to the 1·4% incidence in population controls,[21] and a study of 54 Israeli patients revealed that none had CHEK2* 1100delC mutations,[22] so it seems that this mutation does not have a major role in increasing risk of male breast cancer.
Mutations within the DNA-binding domain of the androgen receptor gene were reported in two brothers with breast cancer and androgen insufficiency.[23] In a subsequent study of 13 patients, one man with part androgen insensitivity had a GÆ A point mutation in the second zinc finger of the androgen receptor gene.[24] Within exon 1 of the gene there is a polymorphic region containing a variable number of CAG repeat sequences; shorter CAG repeats increase transactivation of the androgen receptor.[25] Young and colleagues[26] measured length of CAG repeats in 53 men with breast cancer and controls: they reported no overall difference in median CAG repeat length, but no controls had more than 28 repeats, whereas two patients had 29 and 30 repeats. Syrjakoski and colleagues[27] screened the entire androgen receptor gene coding region together with CAG repeat lengths in 32 Finnish patients. They found no germline mutations and no difference in CAG repeat lengths and so concluded that androgen receptor mutations do not contribute significantly to risk of male breast cancer.
The CYP17 gene codes for the cytochrome P450c17α enzyme responsible for steroid 17α-hydroxylation and 17,20-lyase activity, and is a key regulator of steroid synthesis. A polymorphic T to C substitution creates an additional promoter site that increases gene transcription and steroid synthesis.[28] In a case-control study of 64 men with breast cancer and 81 controls, a C allele of the CYP17 gene was present more frequently in the patients, with an odds ratio (OR) of 2-1.[29] In an Icelandic study of 39 male patients, 15 of whom had a BRCA2 mutation, a statistically non-significant increase in frequency of the CC genotype was found in carriers of 999del5 mutation (33% vs 17%).[30] These studies suggest, but do not prove, a link between CYP17 and risk of male breast cancer in both BRCA2 carriers and non-carriers.
Panel: Risk factors for male breast cancer
Genetic
- BRCA2
- Klinefelter's syndrome
Lifestyle
- Obesity
- Alcohol
- Oestrogen intake
Work
- High ambient temperature
- Exhaust emissions
Disease
- Testicular damage
- Liver damage
- Radiotherapy to chest
Occupation
Palli and colleagues[31] examined the relation between occupation and genetic susceptibility using the protein truncation test and single strand conformational polymorphism assay to determine the entire coding sequence of BRCA1 and BRCA2. Additionally, a detailed occupational history was taken from 23 men with breast cancer. In this case-case study, of the four BRCA carriers, three were or had been truck drivers compared with two of 19 non-carriers (a 25-fold interaction).
A heightened frequency of breast cancer is reported in men who work in hot environments, such as blast furnaces, steel works, and rolling mills.[8] McLaughlin and colleagues[32] reported that patients with the highest risk had worked in the soap and perfume industries, and that blast furnace workers also had increased risk, possibly because longlasting exposure to high ambient temperatures can lead to testicular failure. The authors of a Franco-Swiss case-control study reported a nonsignificant increase in relative risk for those who worked in high-temperature environments.[33]
Some evidence implicates occupational exposure to petrol and exhaust fumes as a risk factor. In a pension fund study of 12 880 controls and 230 patients with male breast cancer there was a 2-5-fold increase in risk in men with more than 3 months’ employment in such work.[34] Among Florida firefighters, despite lower than expected overall mortality from cancer, there was a significantly increased number of deaths from male breast cancer.[35] The putative carcinogens are polycyclic aromatic hydrocarbons (PAH), which are present in tobacco smoke and exhaust emissions. PAH-DNA adducts have been found in tumours and benign tissue, with a greater frequency in benign tissue of men with breast cancer than controls (27% vs 13%).[36] There is wide interindividual variation in levels of DNA adducts, which may be partly due to polymorphism of DNA repair genes.[37]
In animals, increased exposure to electromagnetic fields can lead to pineal inhibition with lowered melatonin production, associated with breast tumorigenesis.[38] After reports of an increased risk in men exposed to high electromagnetic fields,[39,40] Loomis[41] did a case-control study and reported that of 250 men who died of male breast cancer, four had worked in the electrical industry (OR 0·9). Of these, three were older than 65 years (OR 2·2); twice the expected rate for this age group. Pollan and colleagues[42] reported a 1·31 relative risk in men with an electromagnetic field exposure above the first quartile, but no clear trend of exposure and risk. Risk in younger men might be raised, but studies are confounded by the imprecision of assessment of electromagnetic field exposure both at work and at home.
Endocrine risk factors
Exogenous oestrogens increase risk: bilateral breast cancers have been reported in men treated for prostate cancer[43] and transsexuals taking oestrogens.[44] The evidence about endogenous hormones is mixed. People with Klinefelter’s syndrome—characterised by the addition of at least one X chromosome to the normal XY karyotype (usually 47XXY)—have testicular dysgenesis, gynaecomastia, low testosterone concentrations, and increased gonadotrophins. The risk of breast cancer in these individuals is 20 to 50 times higher than in 46XY men.[45,46] In a Swedish study examining lymph node material from 93 unselected men with breast cancer, 7-5% had an extra X chromosome, although in part this result may have been due to tumour contamination.[46] Among individuals with Klinefelter’s syndrome, breast cancer mortality rates are similar to those in women.[47]
Obesity is one of the most common causes of hyperoestrogenisation in men, and as a result has been implicated in male breast cancer.[12,48,49] As table 1 shows, however defined, obesity doubles the risk of male breast cancer. In a study of 21 cases and 82 controls D’Avanzo and colleagues[50] reported that cases were heavier than controls but this association diminished after controlling for height.
Table 1. Risk of male breast cancer and obesity

Other causes of testicular abnormality that are implicated include mumps in those older than 20 years, undescended testes (12-fold risk increase), congenital inguinal hernia, or unilateral or bilateral orchidectomy.[51] Although conditions increasing exposure to oestrogen or decreasing exposure to androgen amplify risk, casecontrol studies have shown no significant reduction of testosterone in men with breast cancer and conflicting results with oestradiol.[52]
Prolactin
Prolactin is necessary for the development of the female breast, and inhibition of prolactin synthesis might impede the growth of established breast cancers.[53] Of 59 women with breast cancer, 83% had detectable prolactin receptors compared with one in three men with male breast cancer.[54] Case-control studies have shown no difference between male patients and controls in terms of circulating prolactin,[33,52,55,56] but several cases have been reported of male breast cancer developing bilaterally in men with hyperprolactinaemia due to pituitary adenomas.[57-59] Nagasawa and colleagues[60] have described an animal model in which more than 50% of male Swiss albino mice developed mammary tumours after isologous anterior pituitary grafts.
Substantial evidence implicated alcohol consumption in the causation of female breast cancer, but until recently no such data existed for men. Studies of men with cirrhosis had shown no increased risk but work may have been confounded by the high mortality from the disease and the rarity of male breast cancer.[19,51,61] Nevertheless, in a large Danish study of 11 642 men with cirrhosis there were four times the expected number of cases of breast cancer, although follow-up was only 4·3 years. In women, for each increment of 10 g daily alcohol intake there is a 7% increase in risk of breast cancer. In a recent European multicentre case-control study, investigators reported an association between alcohol consumption and risk of male breast cancer:[62] risk rose by 16% per 10 g daily alcohol intake.
Radiation
Since exposure of the breasts to ionising irradiation increases risk of cancer in women, the situation may be similar in men exposed to therapeutic or diagnostic radiation.[63] Evidence (table 2) suggests that repeated or lengthy exposure to diagnostic radiographs and radiotherapy is harmful, but low numbers of plain chest radiographs are not associated with heightened risk.[64-66] In 45 880 male atomic bomb survivors, the risk per sievert was increased by eight times.[67]
Table 2. Radiation and risk of male breast cancer

Radiotherapy was once used to treat unilateral gynaecomastia and thymic enlargement but male breast cancer would occur after a substantial delay.[68,69] Sasco and colleagues[70] estimated that this treatment resulted in an enhanced risk of between 1·6 and 1·9, but concluded that other upper-body radiographs were not associated with any heightened risk. Low-dose radiotherapy is now in vogue for the treatment of gynaecomastia arising in men receiving anti-androgen treatment for prostate carcinoma.[71] Doses of between 3 Gy and 23 Gy have been used with good effect, but no long-term data on risk of male breast cancer are available.
Gynaecomastia
Gynaecomastia is very common in pubescent boys, declining thereafter and then increasing in rate again in later life. Several studies looking at gynaecomastia in male breast cancer have not shown a higher incidence of gynaecomastia than population incidences.[3,72] Histological data indicated that the incidence of gynaecomastia in mastectomy specimens from male breast cancer cases was 21%, which is less than the incidence of 40-55% reported at autopsy of unselected cases.[73] There is no convincing evidence to link gynaecomastia with male breast cancer.
Clinical features
As with women, the most common symptom of breast cancer is a painless lump, which alone or with other problems arises in 75% of cases.[74-78] Pain is associated with a lump in only 5%.[79] Nipple involvement is a fairly early event, with retraction in 9%, discharge in 6%, and ulceration in 6%, although ulceration was separate from the nipple in half the cases. Paget’s disease is rare, being the presenting feature in only 1%, with a mean age of 60 years, similar to that of other men with breast cancer.[80,81] In rare cases, male breast cancer can present as an axillary nodal metastasis without a palpable breast lump.
The rarity of male breast cancer and therefore the low index of suspicion of both patients and their doctors have been largely responsible for delay in diagnosis. In a 1941 study, the average delay was 29 months,[82] and in 1995 the mean duration of symptoms was 21 months;[78] more recent series still show a mean delay of 6-10 months.[76,83] This delay leads to progression of disease before presentation. Table 3 shows the distribution of tumournode-metastasis stages in the larger reported case series.[75,76,80,84] More than 40% of men with breast cancer present with stage III/IV disease so that, overall, men have a worse prognosis than women because of extent of disease at the time of diagnosis. As a result of the paucity of breast tissue in males, the tumour-node-metastasis system may not be appropriate in male breast cancer because of early chest wall spread.[85]
Table 3. TNM stage at presentation of male breast cancer

Histopathology
Since male breast tissue is rudimentary, it does not usually differentiate and undergo lobule formation unless exposed to increased concentrations of endogenous or exogenous oestrogen. Thus the predominant histological type of disease is invasive ductal, which forms more than 90% of all male breast tumours (table 4).[75,76,84-87] Much rarer tumour types include invasive papillomas and medullary lesions. In large series reporting tumour grade, 12-20% were grade I, 54-58% grade II, and 17-33% of breast cancers were grade III.[88] Some breast cancers can display neuroendocrine differentiation that, although not of prognostic relevance, might be helpful in preoperative cytological diagnosis.[89]
Table 4. Summary of the two randomized trials that have been conducted. There was significant heterogeneity in the risk of breast cancer recurrences between the two studies (P = 0.02; two-sided likelihood ratio). Adapted from the HABITS trial (Holmberg and Anderson, 2004) and the Stockholm trial (von Schoultz et al., 2005). RH, Relative Hazard for new breast cancer event in HT group versus non-HT group.

Lobular carcinoma of the male breast has been reported not only in men with Klinefelter’s syndrome,[90] but also in genotypically normal men with no previous history of oestrogen exposure or gynaecomastia.[91,92] This variant is, however, very rare and could be associated with lobular carcinoma in situ. Ductal carcinoma in situ of the male breast is slightly more common, representing 10% of all cases.[93] Most (74%) are papillary carcinomas, usually of low or intermediate grade.[93]
In large studies of male breast cancer, oestrogenreceptor positivity has been reported in more than 90% of tumours, with 92-96% being progesterone-receptor positive.[94,95] Meijer-van Gelder and colleagues95 compared 40 men with breast cancer with 4114 women with breast cancer in their database, of whom 77% were oestrogenreceptor positive and 69% progesterone-receptor positive.[95] When, however, the men’s tumours were compared with cancers from postmenopausal women the positivity rates were similar. Androgen-receptor positivity has been recorded in 39-95% of male breast cancer samples.[95,96] Human epidermal growth factor receptor 2 (HER2) overexpression was measured by both immunostaining and fluorescence in situ hybridisation in a series of 58 invasive male breast cancer tumours and 202 invasive tumours in women.[97] Of the cancers in men, one tumour showed overexpression on immunostaining but no amplification was seen, compared with 26% of female breast cancer tumours showing overexpression and 27% manifesting amplification.
Diagnosis
In most cases diagnosis is made by triple assessment: clinical assessment, mammography or ultrasonography, and fine-needle aspiration cytology or core biopsy. Core biopsy is preferred because it enables a definitive diagnosis of invasive breast cancer to be made. The presence of malignant cells on a cytology specimen may be the result of ductal carcinoma in situ rather than invasive disease, and the treatment of the two diseases is different.
Mammography in men with breast lesions is an effective diagnostic technique with a sensitivity of 92% and a specificity of 90%. Although masses might have spicules, the margins can be well defined, and any solid lesions require further investigation.[98] Microcalcifications are less common in male than in female breast cancer. On ultrasonography, invasive cancers are typically solid and all solid lesions require biopsy. If a complex cystic mass is seen this should raise the sonographer’s suspicion of malignant disease so that biopsy is mandatory.[99]
In women, a diagnosis of breast cancer can result in clinically significant anxiety or depression in up to 25% of cases.[100-102] No structured psychosocial studies have been reported in male breast cancer but it is likely that there is substantial undiagnosed and untreated morbidity in such cases. In depth interviews of male patients indicated seven major areas of concern: delay in diagnosis, shock, stigma, causal factors related to body image, and lack of informational and emotional support.[103] Focus group discussions have suggested a particular need for sexspecific information on male breast cancer together with provision of support.[104] There is an evident need for national protocols for both information and support for men diagnosed with breast cancer.
Treatment of local disease
Surgery
As with female breast cancer, for most of the 20th century the standard treatment for localised breast cancer in men was radical mastectomy, which has now been superseded by less invasive procedures such as modified radical or simple mastectomy, with no detectable decline in survival.[76] Wide excision in male breast cancer will almost always include resection of the nipple due to the small amount of breast tissue, and there is some evidence that this is not the most effective method of local control.[85] For invasive male breast cancer, axillary dissection is usually done, either sampling or clearance. To establish axillary status in clinically node-negative cases evidence is building up of the accuracy and low morbidity associated with sentinel-node biopsy.[105-10]7 The technique has also been used in men with similarly encouraging results[108] and sentinel node biopsy will probably become standard practice in the future for node-negative male breast cancer.
Since up to a third of men with breast cancer have stage III disease, primary skin closure may not be possible unless a skin flap such as latissimus dorsi or transverse rectus abdominis myocutaneous is used.[109] For some cases nipple reconstruction by surgery or by tattooing may be requested to restore body image.
Radiotherapy
Adjuvant locoregional radiotherapy has been delivered proportionally more frequently to men with breast cancer than to women,[110] because the disease was more advanced locally in men and thought to be more aggressive. There is no evidence, however, that stage by stage the indications for radiotherapy should be different in men than in women. In women, post-mastectomy radiotherapy reduces risk of local recurrence by two-thirds and improves long-term survival.[111]
Retrospective studies that investigated the effects of radiotherapy in male breast cancer reported 5-year locoregional recurrence rates ranging from 3% to 20%.[77,78,112-117] Some results suggested better local control with radiotherapy,[78,112] but were not adjusted for prognostic factors. Because the studies were underpowered they were not able to show any possible effect on mortality.
Standard indications for chest wall and nodal irradiation in female breast cancer include: large tumour; extension to the skin, areola, or the pectoralis major muscle; and axillary lymph-node involvement.[118] Additionally, gross multifocality, high grade, high tumour proliferation rate, and peritumoural vascular extensions are known risk factors for recurrence that would require radiotherapy.[119] Radiotherapy would also be indicated if the margins of the mastectomy specimen are involved.
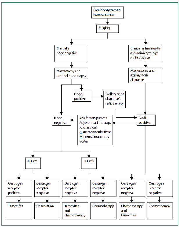
As in female breast cancer, the standard radiation dose is 50 Gy in 25 fractions. Irradiation encompasses the chest wall, which includes the mastectomy scar, the skin, and the underlying muscle. Treatment is usually delivered through opposed beams tangent to the chest wall, with high-energy photons, or through electron fields directed orthogonally at the chest wall. Regional lymph node irradiation will include the axilla, supraclavicular, and internal mammary nodes. To prevent long-term cardiovascular mortality,[120] specific radiotherapy techniques must be used to avoid unnecessary irradiation of the heart and ipsilateral lung.[121,122] Breast cancer occurs at an older age in men than in women, and these patients may have more frequent cardiovascular and pulmonary comorbidities. Because most patients have advanced disease, regional node irradiation will be given, which might increase toxicity. Unless there is massive axillary node involvement, regional node irradiation should avoid treating the whole axilla and be limited to the upper axillary nodes and internal mammary chain. An algorithm for the management of operable male breast cancer is shown in figure 1.

Figure 1. Treatment algorithm for operable male breast cancer
Systemic therapy
The antioestrogen tamoxifen is generally accepted as the standard of care for adjuvant hormonal therapy in male breast cancer. Tamoxifen improves survival rates in women with oestrogen-receptor-positive breast carcinoma. Since male breast cancer is hormone-receptor-positive in about 90% of cases, adjuvant hormonal therapy in men is judged to be an integral part of treatment. No randomised clinical trials have assessed the use of adjuvant tamoxifen in men, but several retrospective studies have compared the outcomes of men who were treated with tamoxifen in an adjuvant setting with those men who received no hormonal therapy.[76,123,124] Goss and colleagues reported improved disease-free and overall survival rates in men given adjuvant tamoxifen.[124] In another study, the 5-year survival rate of 39 male patients with stage II and III breast cancer treated with adjuvant tamoxifen was 61%, compared with controls’ 44%, suggesting substantial benefit from antioestrogen.[76] In this report, men had received tamoxifen for only 1 to 2 years, whereas half of those in Goss and colleagues’ study had been treated for less than 2 years. Clinical trials in women with breast cancer have shown that the optimum length of tamoxifen therapy is 5 years, so both studies may be underestimating the benefit of tamoxifen in men, which might be improved with longer duration of therapy. Most other studies are too small to draw definitive conclusions about adjuvant tamoxifen but, taken together, the data support the value of adjuvant tamoxifen for hormone-receptorpositive male breast cancer.
Gonadal ablation is an effective therapeutic intervention in metastatic male breast cancer; Treves and colleagues[125] first described the adjuvant (or prophylactic) use of orchidectomy as part of definitive treatment of primary male breast cancer in 1944. No published series of male patients treated with adjuvant orchidectomy exist, however. The role of adjuvant aromatase inhibitors in male breast cancer has not been determined, but in view of the success of adjuvant gonadal ablation and adjuvant aromatase inhibitors in women with breast cancer, additional studies using these interventions for male breast cancer are warranted.
The role for adjuvant chemotherapy in men is less well established, but existing data do suggest a benefit.[126] 24 men with breast cancer were given adjuvant cyclophosphamide, methotrexate, 5-fluorouracil (CMF) for node-positive stage II breast cancer at the US National Cancer Institute.[127] The 5-year survival rate of this group was 80%, which was better than that of historical controls of similar stage. Investigators at the M D Anderson Cancer Center reported the results of adjuvant treatment for 51 male patients. 32 men were treated with a median of six cycles of chemotherapy: 84% with adjuvant, 6% with neoadjuvant, and 9% with both.[91,92,128] 81% had anthracycline-based regimens, 9% had additional taxane, and 16% had CMF. 38 men received adjuvant hormonal therapy (92% tamoxifen, 8% other).[126,128] 31 tumours were positive for oestrogen receptor, one was negative, and six were unknown. 5-year and 10-year overall survival rates were 86% and 75%, respectively, for men with nodenegative disease and 70% and 43%, respectively, for those who were node-positive. For men with node-positive disease, adjuvant chemotherapy was associated with a lower risk of death (hazard ratio [HR] 0-78), although this difference was not significant. Overall survival was, however, significantly better for men who received adjuvant hormonal therapy (HR 0·45, p=0·01). 11 nodepositive patients who were treated with adjuvant chemotherapy (ten with fluorouracil, doxorubicin, and cyclophosphamide, and one with CMF) were estimated to have a greater than 85% 5-year survival rate, substantially better than the survival rates of historical controls.
Yildirim and colleagues[129] showed that the use of any adjuvant chemotherapy was associated with improved 5-year survival in 121 men with breast cancer. Other reports indicated a trend towards improved survival[69] or survival benefit in node-positive and oestrogen-receptorpositive patient subsets.[85] The role of taxanes or dose-dense chemotherapy in male breast cancer has not been adequately established. Well-powered randomised trials will probably never be done in male breast cancer. Therefore, in view of findings of clear benefit for adjuvant chemotherapy in women, and positive trends of adjuvant chemotherapy in small series in men, adjuvant chemotherapy should be considered for men with intermediate or high-risk primary breast cancer, especially those with hormone-receptor-negative disease. No information exists about the role of adjuvant trastuzumab in male breast cancer. However, since very substantial therapeutic benefit is observed after adjuvant trastuzumab in women with HER2-positive breast cancer, adjuvant trastuzumab should be considered for men with high-risk, HER2positive breast cancer.
Treatment of advanced disease
For the past five decades hormonal therapy has been, and continues to be, the mainstay of treatment for metastatic carcinoma of the male breast.[76,130,131] Initial hormonal therapies were ablative: orchidectomy, adrenalectomy, and hypophysectomy. After Farrow and Adair[132] first described a response to orchidectomy in 1942, orchidectomy became the standard of care for treatment of advanced disease. A review of 447 patients indicated response rates of 55% to orchidectomy, 80% to adrenalectomy, and 56% to hypophysectomy.[130] Responders to orchidectomy were more likely to respond to second-line ablative therapies and had improved survival.[133] At the time of these studies oestrogen receptor information was unavailable. However, endocrine interventions are probably indicated only for hormone-receptor-positive male breast cancer. Response rates to ablative therapy were not related to age.[134] Additive hormonal therapy in the years preceding the introduction of tamoxifen was shown to have substantial response rates in metastatic male breast carcinoma. These treatments were an appealing alternative to ablative therapies because they avoided surgical morbidity and mortality, they were reversible, and from a psychological point of view were more acceptable to men than orchidectomy. Although intertrial comparisons are inappropriate, reports of treatment with various additive therapies (androgens, antiandrogens, corticosteroids, high-dose oestrogens, progestins, aminoglutethimide, and tamoxifen) indicated overall response rates ranging between 32% and 75%.[128] Oestrogen-receptor positivity predicted response to additive hormonal therapy.[130] The aromatase inhibitor anastrozole reduces oestradiol concentrations in young male volunteers by 50% and increases testosterone by 60%.[135] In small series in men with advanced breast cancer both anastrozole and letrozole achieved protracted stability, and elicited some objective responses, and these treatments are likely to be more widely used in future.[136,137]
Systemic chemotherapy is another option for men with metastatic breast cancer, but is usually reserved for second-line or third-line therapy since most men will respond favourably to hormonal manipulation. However, the only direct comparison of chemotherapy with hormonal therapy in male breast cancer found superior response rates in patients treated with hormonal therapy.[138]
Chemotherapy can offer substantial palliation to men with hormone-refractory breast cancer. Response rates reported vary from as low as 13% for single-agent fluorouracil to as high as 67% for fluorouracil, doxorubicin, and cyclophosphamide (FAC).[130] Most studies in men have very limited sample sizes, often in the single digit range. As for treatment of women with advanced breast cancer, sequential use of endocrine and chemotherapy is preferred to simultaneous use of these two modalities of treatment.
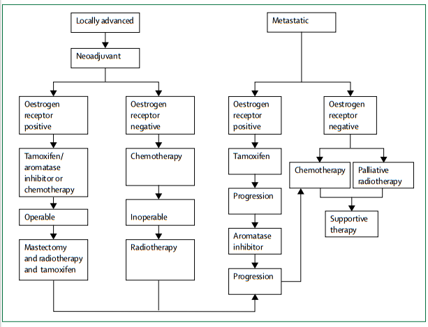
As indicated earlier, although up to a third of male breast cancers are shown by immunohistochemistry to overexpress HER2, gene amplification is rare. Only case reports exist about the use of trastuzumab in metastatic male breast cancer.[139] The activity of trastuzumab in HER2-overexpressing male breast cancer without gene amplification remains to be established, and there are no data about the activity or tolerance of bevacizumab or other angiogenesis inhibitors. An outline of management of inoperable male breast cancer is shown in figure 2.

Figure 2. Treatment algorithm for inoperable male breast cancer
Prognosis
The most important prognostic indicators are stage at diagnosis and lymph node status. Estimates for overall 5-year survival are around 40-65%,[76,7883,124] but when grouped by stage at presentation, 5-year survival is 75-100% for stage I disease, 50-80% for stage II disease, and falling to 30-60% for stage III disease.[76] Some studies suggested that breast cancer has a worse prognosis in men than in women, but if agematched and stage-matched breast cancer is compared, there is no difference between the sexes.[140] A large study of 335 male patients found that if nodal status is used to compare male and female breast cancer then the prognosis is the same in both.[141] The less favourable outcome in men is due to more advanced stage at presentation and, importantly, the later average age at presentation in men resulting in higher levels of comorbidity.[76,83] Moreover, there is evidence that adjuvant hormonal and chemotherapy are less often used in male than in female breast cancer,[124] which for chemotherapy may relate to the later age at presentation. In a comparison between male breast cancer cases with and without BRCA2 mutations (12 and 31 respectively), Kwiatowska and colleagues[142] reported a worse 5-year overall survival for carriers (28% vs 67%). Independently, androgen receptor expression was also associated with decreased 5-year survival (57% vs 71%).
Conclusions
Despite evidence that testicular or hepatic failure will increase the risk of male breast cancer, most patients have no identifiable risk factors. Men with breast lumps need assessment in the same way as women and most will prove to have benign gynaecomastia. Carcinoma of the male breast has many similarities to breast cancer in women, but the rarity of the disease precludes large clinical trials necessary to define optimum treatment. Local treatment has to be tailored to stage at presentation and comorbidity. Most studies point to a benefit from both adjuvant hormonal therapy and chemotherapy: in view of the known benefit in women, we would recommend that men in intermediate or high-risk categories likewise be offered adjuvant therapy. Without data to determine which men will benefit from either adjuvant hormonal therapy or chemotherapy, we suggest using the same standard of care guidelines as for women, including tumour grade, axillary nodal status, and tumour markers such as oestrogen receptor and HER2. Metastatic disease can be treated with either hormonal therapy or chemotherapy. Since men have high response rates to additive hormonal therapy, this approach is recommended for first-line treatment in hormone-receptorpositive disease. Tamoxifen is the most accepted front-line additive therapy. Although selective aromatase inhibitors—anastrozole, letrozole, and exemestane—have been approved for first-line treatment of metastatic breast cancer in women, data on their effectiveness in men are scarce. Chemotherapy can be of use for hormonerefractory disease. It is, however, in the adjuvant setting where the greatest benefit can be obtained from systemic therapy. The judicious use of adjuvant endocrine therapy for hormone-receptor-positive tumours, and chemotherapy for patients with hormone-receptor-negative or receptor-positive tumours is recommended. Support systems for men with breast cancer are rudimentary and need more resources and research at a national rather than a local level.
Conflict of interest statement
We declare that we have no conflict of interest.
References
Anderson WF, Althuis MD, Brinton LA, Devesa S. Is male breast cancer similar or different from female breast cancer? Br Cancer Res Treat 2004; 83: 77-86.
O'Malley CD, Prehn AW, Shema SJ, Glaser SL. Racial/ethnic differences in survival rates in a population-based series of men with breast cancer. Cancer 2002; 94: 2836-42.
Sasco AJ, Lowenfels AB, Pasker-de Jong J. Review article: epidemiology of male breast cancer. A meta-analysis of published case-control studies and discussion of selected aetiological factors. Int J Cancer 1993; 53: 538-9.
Ojara EA. Carcinoma of the male breast in Mulago Hospital, Kampala. East Afr Med J1978; 55:489-91.
Bhagwandin S. Carcinoma of the male breast in Zambia. East Afr Med J1972; 49:17-79.
Waterhouse J, Muir C, Correa P, Powell JR, eds. Cancer incidence in five continents, vol 3. IARC Sci Publ 1976; 15.
Steinitz R, Katz L, Ben-Hur M. Male breast cancer in Israel: selected epidemiologic aspects. J Med Sci 1981; 17: 816-21.
Mabuchi K, Bross DS, Kessler II. Risk factors for male breast cancer. J Natl Cancer Inst 1985; 74: 371-75.
La Vecchia C, Levi F, Lucchini F. Descriptive epidemiology of male breast cancer in Europe. Int J Cancer 1992; 51: 62-66.
Giordano SH, Cohen DS, Buzdar AU, et al. Breast carcinoma in men. A population-based study. Cancer2004; 101: 51-57.
Fentiman IS, Tirelli U, Monfardini S, et al. Cancer in the elderly: why so badly treated? Lancet 1990; 335:1020-22.
Ewertz M, Holmberg L, Tretli S, et al. Risk factors for male breast cancer a case-control study from Scandinavia. Acta Oncol 2001:40: 467-71.
Martin AM, Weber BL. Genetic and hormonal risk factors in breast cancer. J Natl Cancer Inst 2000; 92:1126-35.
Thorlacius S, Sigurdson S, Bjanadottir H, et al. Study of a single BRCA2 mutation with high carrier frequency in a small population. Am J Hum Genet 1997; 60:1079-84.
Friedman LS, Gayther SA, Kurosaki T, et al. Mutation analysis of BRCA1 and BRCA2 in a male breast cancer population. Am J Hum Genet 1997; 60: 313-19.
Basham VM, Lipscombe JM, Ward JM, et al. BRCA1 and BRCA2 mutations in a population-based study of male breast cancer. Breast Cancer Res 2002; 4: R2.
Frank TS, Deffenbaugh AM, Reid JE, et al. Clinical characteristics of individuals with germline mutations in BRCA1 and BRCA2: analysis of 10,000 individuals. J Clin Oncol 2002; 20: 1480-90.
De Jong MM, Nolte IM, te Meerman GJ, et al. Genes other than BRCA1 and BRCA2 involved in breast cancer susceptibility. J Med Genet 2002; 39: 225-2.
Fackenthal, JD, Marsh DJ, Richardson AL, et al. Male breast cancer in Cowden syndrome patients with germline PTEN mutations. J Med Genet 2001; 38:159-64.
Meijers-Heijboer H, van den Ouweland A, Klijn J, et al. Low-penetrance susceptibility to breast cancer due to CHEK2(*)1100delC in non-carriers of BRCA1 or BRCA2 mutations. Nat Genet 2002; 31: 55-59.
Syrjâkoski K, Kuukasjârvi T, Auvinen A, Kallioniemi O-P. CHEK2 1100delC is not a risk factor for male breast cancer population. Int J Cancer 2004; 108:475-76.
Ohayon T, Gasl I, Baruch RG, Szabo C, Friedman E. CHEK2*1100delC and male breast cancer risk in Israel. Int J Cancer 2004; 108:479-80.
Wooster R, Mangion J, Eeles R, et al. A germline mutation in the androgen receptor gene in two brothers with breast cancer and Reifenstein syndrome. Nat Genet 1992; 2: 132-34.
Lobaccaro JM, Lumbruso S, Belon C, et al. Androgen receptor gene mutation in male breast cancer. Nat Genet 1993; 5: 109-10.
Chamberlain NL, Driver ED, Miesfeld RI. The length and location of CAG trinucleotide repeats in the androgen receptor N-terminal domain affect transactivation function. Nucleic Acids Res 1994; 22: 3181-86.
Young IE, Kurian FM, Mackenzie MAF, et al. The CAG repeat within the androgen receptor in male breast cancer patients. J Med Genet 2000; 37:139-0.
Syrjâkoski K, Hyytinen E-J, Kuukasjârvi T, et al. Androgen receptor gene alterations in Finnish male breast cancer. Breast Cancer Res Treat 2003: 77:167-70.
Carey AH, Waterworth D, Patel K, et al. Polycystic ovaries and premature male pattern baldness are associated with one allele of the steroid metabolism gene CYP17. Hum Mol Genet 1994; 3:1873-76.
Young IE, Kurian KM, Annink C, et al. A polymorphism in the CYP17 gene is associated with male breast cancer. Br J Cancer 1999; 81:141-43.
Gudmundsdottir K, Thoracius S, Jonasson JG, et al. CYP17 promoter polymorphism and breast cancer risk among males and females in relation to BRCA2 status. Br J Cancer 2003; 88: 933-36
Palli D, Masala G, Mariani-Costantini R, et al. A gene-environment interaction between occupation and BRCA1/BRCA2 mutations in male breast cancer. Eur J Cancer 2005; 40: 247-4—79.
McLaughlin JK, Malker BR, Blot WJ, et al. Occupational risks for male breast cancer in Sweden. Br J Indust Med 1988; 4: 275-76.
Lenfant-Pejovic M-H, Mlika-Cabanne N, Bouchardy C, et al. Risk factors for male breast cancer: a Franco-Swiss case-control study. Int J Cancer 1990; 45:661-65.
Hansen J. Elevated risk for male breast cancer after occupational exposure to gasoline and vehicular combustion products. Am J Ind Med 2000; 37: 349-52.
Ma F, Fleming LE, Lee DJ, et al. Mortality in Florida firefighters, 1972 to 1999. Am J Ind Med 2005; 47: 509-17.
Rundle A, Tang D, Hibshoosh H, et al. The relationship between genetic damage from polycylic aromatic hydrocarbons in breast tissue and normal tissue. Carcinogenesis 2000; 21:1281-89.
Smith TR, Levine EA, Perrier ND, et al. DNA-repair genetic polymorphisms and breast cancer risk. Cancer Epidemiol Biomarkers Prev 2003; 12:1200-04.
Brainard GC, Kavet R, Kheiferts LI. The relationship between electromagnetic field and light exposures by melatonin and breast cancer risk. J Pineal Res 1999: 26: 65-100.
Tynes T, Andersen A. Electromagnetic fields and male breast cancer. Lancet 1990; 336:1596.
Demers PA, Thomas DB, Rosenblatt KA. Occupational exposure to electromagnetic fields and breast cancer in men. Am J Epidemiol 1991; 134: 340-47.
Loomis DP. Cancer of breast among men in electrical occupations. Lancet 1992; 339:1482-83.
Pollan M, Gustavsson P, Floderus B. Breast cancer, occupation, and exposure to electromagnetic fields among Swedish men. Am J Ind Med 2001; 39: 27-85.
McClure JA, Higgins CC. Bilateral carcinoma of male breast after estrogen therapy. JAMA 1951; 146: 7-9.
Symmers WSC. Carcinoma of breast in trans-sexual individuals after surgical and hormonal interference with the primary and secondary sex characteristics. Br Med J 1968; 2: 83-85.
Harnden DG, Maclean N, Langlands AO. Carcinoma of the breast and Klinefelter's syndrome. J Med Genet 1971; 8:460-61.
Hultborn R, Hanson C, Kopf I, et al. Prevalence of Klinefelter's syndrome in male breast cancer patients. Anticancer Res 1997; 17: 4293-97.
Price WH, Clayton JF, Wilson J, et al. Causes of death in
X chromatin positive males (Klinefelter's syndrome). J Epidemiol Community Health 1985; 39: 330-36.
Hsing AW, McLaughlin JK, Cocco P, et al. Risk factors for male breast cancer (United States). Cancer Causes Control 1998; 9: 269-76.
Johnson KC, Pan S, Mao Y. Risk factors for male breast cancer in Canada, 199-198. Eur J Cancer Prev 2002; 11: 253-63.
D'Avanzo B, La Vecchia C. Risk factors for male breast cancer. Br J Cancer 1995; 71:1359-62.
Thomas DB, Jimenez LM, McTiernan A, et al. Breast cancer in men: risk factors with hormonal implications. Am J Epidemiol 1992; 135: 734-48.
Casagrande JT, Hanisch R, Pike MC, et al. A case-control study of male breast cancer. Cancer Res 1988; 48:1326-30.
Fentiman IS, Brame K, Chaudary MA, et al. Bromocriptine adjuvant treatment for operable breast cancer: a double-blind controlled pilot study. Lancet 1988; 331: 609-10.
Gi S, Peston D, Vonderhaar BK, Shousha S. Expression of prolactin receptors in normal, benign and malignant breast tissue: an immunological study. J Clin Pathol 2001; 54: 956-60.
Nirmul D, Pegoraro RJ, Jialai I, et al. The sex hormone profile of male patients with breast cancer. Br J Cancer 1983; 48:423-27.
Ballerina P, Recchione C, Cavalleri A, et al. Hormones in male breast cancer. Tumori 1990; 76: 26-28.
Volm MD, Talamonti MS, Thangavelu M, Grtadishar WK. Pituitary adenoma and bilateral male breast cancer: an unusual association. J Surg Oncol 1997; 64: 74-78.
Forloni F, Giovilli M, Pecis C, et al. Pituitary prolactin-secreting macroadenoma combined with bilateral breast cancer in a 45-year old male. J Endocrinol Invest 2001; 24: 454-59.
Okada K, Kajiwara S, Tanaka H, Sakamoto G. Synchronous bilateral non-invasive ductal carcinoma of the male breast: a case report. Breast Cancer 2003; 10:163-66.
Nagasawa H, Morii S, Furuichi R, et al. Mammary tumour induction by pituitary grafting in male mice: an animal model for male breast cancer. Lab Anim 1993; 27: 358-63.
Weiderpass E, Ye W, Adami HO, et al. Breast cancer risk in male alcoholics in Sweden. Cancer Causes Control 2001; 12: 661-64.
Guenel P, Cyr D, Sabroe S, et al. Alcohol drinking may increase the risk of breast cancer in men: a European population-based case-control study. Cancer Causes Control 2004; 15: 571-80.
Schottenfeld D, Lilienfeld AM, Diamond H. Some observations on the epidemiology of breast cancer among males. Am J Public Health 1963; 53: 890-97.
Drelichman A, Amer M, Pontes E, et al. Carcinoma of prostate metastatic to breast. Urology 1980; 16: 250-55.
Olsson H, Ranstam J. Head trauma and exposure to prolactinelevating drugs as risk factors for male breast cancer. J Natl Cancer Inst 1988; 80: 679-83.
Lenfant-Pejovic M-H, Mlika-Cabanne N, Bouchardy C, et al. Risk factors for male breast cancer: a Franco-Swiss case-control study. Int J Cancer 1990; 45: 661-65.
Ron E, Ikeda T, Preston DL, Tokuaka S. Male breast cancer incidence among atomic bomb survivors. J Natl Cancer Inst 2005; 97: 603-05.
Crichlow R W. Carcinoma of the male breast. Surg Gynecol Obstet 1972; 134: 1011-19.
Lowell D M, Martineau RG, Luria SB. Carcinoma of the male breast following radiation. Cancer 1968; 22: 581-86.
Sasco AJ, Lowenfels AB, Pasker De Jong P. Epidemiology of male breast cancer: a meta-analysis of published case-control studies and discussion of selected aetiological factors. Int J Cancer 1993; 53: 539-49.
Dicker AP. The safety and tolerability of low-dose irradiation for the management of gynaecomastia caused by antiandrogen monotherapy. Lancet Oncology 2003; 4: 30-36.
Carlsson G, Hafstrom L, Jonsson P. Male breast cancer. Clin Oncol 1981; 7:149-55.
Andersen JA, Gram JB. Male breast at autopsy. Acta Pathol Microbiol Immunol Scand 1982; 90:191-97.
Treves N, Holleb AJ. Cancer of the male breast. A report of 136 cases. Cancer 1955; 8:1239-59.
Scheike O. Male breast cancer. Acta Pathol Microbiol Scand 1975 (suppl 251): 3-35.
Ribeiro GG, Swindell R, Harris M, et al. A review of the management of the male breast carcinoma based on an analysis of 420 treated cases. Breast 1996; 5: 141-46.
Stierer M, Rosen H, Weitensfelder W, et al. Male breast cancer: Austrian experience. World J Surg 1995; 19: 687-93.
Cutuli B, Lacroze M, Dilhuydy JM, et al. Male breast cancer: results of the treatments and prognostic factors in 397 cases. Eur J Cancer 1995; 31A: 1960-64.
Yap HY, Tashima CK, Blumenschein GR, et al. Male breast cancer: a natural history study. Cancer 1979; 44: 748-54.
van Geel AN, van Slooten EA, Mavrunac M, et al. A retrospective study of male breast cancer in Holland. Br J Surg 1985; 72: 724-27.
Heller KS, Rosen PP, Schottenfeld D, et al. Male breast cancer: a clinicopathologic study of 97 cases. Ann Surg 1978; 188: 60-65.
Sachs MD. Carcinoma of the male breast. Radiology 1941; 37: 458-67.
Joshi MG, Lee AK, Loda M, et al. Male breast carcinoma: an evaluation of prognostic factors contributing to a poorer outcome. Cancer 1996; 77: 490-98.
Ramantanis G, Besbeas S, Garas JG. Breast cancer in the male: a report of 138 cases. World J Surg 1980; 4: 621-24.
Donegan WL, Redlich PN, Lang PJ, Gall MT. Carcinoma of the breast in males. Cancer 1998; 83:498-509.
Stalsberg H, Thomas DB, Rosenblatt KA, et al. Histologic types and hormone receptors in breast cancer in men: a population-based study in 282 United States men. Cancer Causes Control 1993; 4: 143-51.
Giordano SH, Cohen DS, Buzdar AU, et al. Breast carcinoma in men: a population-based study. Cancer2004; 101: 51-57.
Visfeldt J, Scheike O. Male breast cancer. 1: histologic typing and grading of 187 Danish cases. Cancer 1973; 32: 985-90.
Feczko JD, Rosales RN, Cramer HM, et al. Fine needle aspiration cytology of a male breast carcinoma exhibiting neuroendocrine differentiation: report of a case with immunohistochemical, flow cytometric and ultrastructural analysis. Acta Cytol 1995; 39: 803-08.
Sanchez AG, Villanueva AG, Redondo C. Lobular carcinoma of the breast in a patient with Klinefelter's syndrome. Cancer 1986 57: 1181-83.
Nance KVA, Reddick RL. In situ and infiltrating carcinoma of the male breast. Hum Pathol 1989; 20:1220-22.
Michaels BM, Nunn CR, Roses DF. Lobular carcinoma of the male breast. Surgery 1994; 115:402-05.
Hittmair AP, Lininger RA, Tavassoli FA. Ductal carcinoma in situ (DCIS) in the male breast. Cancer 1998; 83: 2139-9.
Rayson D, Erlichman C, Suman VJ, et al. Molecular markers in male breast carcinoma. Cancer 1998; 83:1947-55.
Meijer-van Gelder ME, Look MP, Bolt-de Vries J, et al. Clinical relevance of biologic factors in male breast cancer. Breast Cancer Res Treat 2001; 68: 249-60.
Munoz de Toro MM, Maffini MV, Kass L, Luque EH. Proliferative activity and steroid hormone receptor status in male breast carcinoma. J Steroid Biochem Molec Biol 1998; 67: 333-39.
Bloom KJ, Govil H, Gattuso P, et al. Status of HER-2 in male and female breast carcinomas. Am J Surg 2001; 82: 389-92.
Stewart RAL, Howlett DC, Hearn FJ. Pictorial review: the imaging features of male breast disease. Clin Radiol 1997; 52: 739-4-4.
Yang WT, Whitman GJ, Yuen EHY, et al. Sonographic features of primary breast cancer in men. AJR 2001; 176: 413-16.
Morris T, Goodyer HS, White P. Psychological and social adjustment to mastectomy: a two year follow-up study. Cancer 1977; 40: 2381-87.
Maguire GP, Lee EG, Bevington DJ, et al. Psychiatric problems in the first year after mastectomy. Br Med J1978; 1: 963-65.
Dean C. Psychiatric morbidity following mastectomy: preoperative predictors and types of illness. J Psychosom Res 1987; 31: 385-92.
France L, Michie S, Barrett-Lee P, et al. Male breast cancer: a qualitative study of male breast cancer. Breast 2000; 9: 342-48.
Williams BG, Iredale R, Brain K, et al. Experiences of men with breast cancer: an exploratory focus group study. Br J Cancer 2003; 89: 1834-36.
Giuliano AE, Kirgan DM, Guenther JM, Morton DL. Lymphatic mapping and sentinel node lymphadenectomy for breast cancer. Ann Surg 1994; 220: 391-98.
Krag D, Weaver D, Ashiga T, et al. The sentinel node in breast cancer a multicenter validation study. N Engl J Med 1998; 339:941-6.
Veronesi U, Paganelli G, Viale G, et al. A randomized comparison of sentinel node biopsy with routine axillary dissection. N Engl J Med 2003; 349: 546-53.
De Cicco C, Baio SM, Veronesi P, et al. Sentinel node biopsy in male breast cancer. Nucl Med Commun 2004; 25:139-43.
Spear SL, Bowen DG. Breast reconstruction in a male with a transverse rectus abdominis flap. Plast Reconstr Surg 1998; 102:1615-17.
Macdonald G, Paltiel C, Olivotto IA, Tyldesley S. A comparative analysis of radiotherapy use and patient outcome in males and females with breast cancer. Ann Oncol 2005; 16:1442-8.
Early Breast Cancer Trialists' Collaborative Group. Favourable and unfavourable effects on long-term survival of radiotherapy for early breast cancer: an overview of the randomised trials. Lancet 2000; 355: 1757-70.
Erlichman C, Murphy KC, Elhakim T. Male breast cancer: a 13-year review of 89 patients. J Clin Oncol 1984; 2: 903-09.
Hultborn R, Friberg S, Hultborn KA, et al. Male breast carcinoma II: a study of the total material reported to the Swedish cancer registry 1958-1967 with respect to treatment, prognostic factors and survival. Acta Oncol 1987; 26: 327-1.
Stranzl H, Mayer R, Quehenberger F, et al. Adjuvant radiotherapy in male breast cancer. Radiother Oncol 1999; 53: 29-35.
Schuchardt U, Seegenschmiedt MH, Kirschne MJ, et al. Adjuvant radiotherapy for breast carcinoma in men: a 20-year clinical experience. Am J Clin Oncol 1996; 19: 330-36.
Chakravarthy A, Kim CR. Post-mastectomy radiation in male breast cancer. Radiother Oncol 2002; 65:99-103.
Zabel A, Milker-Zabel S, Zuna I, Wannenmacher M, Debus J. External beam radiotherapy in the treatment of male breast carcinoma: patterns of failure in a single institute experience. Tumori 2005; 91:151-55.
Pierce LJ, Lichter AS. Defining the role ofpost-mastectomy radiotherapy: the new evidence. Oncology (Williston Park) 1996; 10:991-1002.
Katz A, Buchholz T, Thames H, et al. Recursive partitioning analysis of locoregional recurrence patterns following mastectomy: implications for adjuvant irradiation. Int J Radiation Oncology Biol Phys 2001; 50: 397-03.
Paszat L, Mackillop W, Groome P, Boyd C, Schulze K, Holowaty E. Mortality from myocardial infarction after adjuvant radiotherapy for breast cancer in the surveillance, epidemiology, and end-results cancer registries. J Clin Oncol 1998; 16: 2625-31.
Pierce LJ, Butler JB, Martel MK, et al. Postmastectomy radiotherapy of the chest wall: dosimetric comparison of common techniques. Int J Radiat Oncol Biol Phys 2002; 52: 1220-30.
Remouchamps VM, Vicini FA, Sharpe MB, Kestin LL, Martinez AA, Wong JW. Significant reductions in heart and lung doses using deep inspiration breath hold with active breathing control and intensity-modulated radiation therapy for patients treated with locoregional breast irradiation. Int J Radiat Oncol Biol Phys 2003; 55: 392-406.
Ribeiro G, Swindell R. Adjuvant tamoxifen for male breast cancer (MBC). Br J Cancer 1992; 65: 252-54.
Goss PE, Reid C, Pintilie M, et al. Male breast carcinoma: a review of 229 patients who presented to the Princess Margaret Hospital during 40 years: 1955-1996. Cancer 1999; 85: 629-39.
Treves N, Abels JC, Woodard HQ, Farrow JH. The effects of orchiectomy on primary and metastatic carcinoma of the breast. Surg Gynecol Obst 1944; 79: 589-605.
Giordano SH, Perkins GH, Broglio K, et al. Adjuvant systemic therapy for male breast cancer. Cancer 2005; 104:235-64 Bagley CS, Wesley MN, Young RC, et al. Adjuvant chemotherapy in males with cancer of the breast. Am J Clin Oncol 1987; 10: 55-60.
Patel HZ II, Buzdar AU, Hortobagyi GN. Role of adjuvant chemotherapy in male breast cancer. Cancer 1989; 64:1583-85. Yildirim E, Berberoglu U. Male breast cancer: a 22-year experience. Eur J Surg Oncol 1998; 24: 548-52.
Jaiyesimi IA, Buzdar AU, Sahin AA, et al. Carcinoma of the male breast. Ann Internal Med 1992; 117: 771-77.
Kantarjian H, Yap HY, Hortobagyi G, et al. Hormonal therapy for metastatic male breast cancer. Arch Intern Med 1983; 143: 237-0. Farrow J, Adair F. Effect of orchiectomy on skeletal metastases from cancer of the male breast. Science 1942; 95: 654-57.
Kantarjian H, Yap HY, Hortobagyi G, et al. Hormonal therapy for metastatic male breast cancer. Arch Intern Med 1983; 143: 237-0. Meyskens FL Jr, Tormey DC, Neifeld JP. Male breast cancer: a review. Cancer Treat Rev 1976; 3:83-93.
Mauras N, O'Brien KO, Oerter-Klein K, Hayes V. Estrogen suppression in males: metabolic effects. J Clin Endocrinol Metab 200; 85: 2370-77.
Giordano SH, Valero V, Buzdar AU, Hortobagyi GN, Efficacy of anastrozole in male breast cancer. Am J Clin Oncol 2002; 25: 235-37.
Zabolotny BP, Zalai CV, Meterissian SH. Successful use of letrozole in male breast cancer: a case report and review of hormonal therapy for male breast cancer. J Surg Oncol 2005; 90: 26-30.
Lopez M, Di Lauro L, Lazzaro B, et al. Hormonal treatment of disseminated male breast cancer. Oncology 1985; 42: 345-9. Rudlowski C, Rath W, Becker A, et al. Trastuzumab and breast cancer. N Engl J Med 2001; 345: 995-98.
Willsher PC, Leach IH, Ellis IO, et al. A comparison outcome of male breast cancer with female breast cancer. Am J Surg 1997; 173:185-88. Guinee VF, Olsson H, Moller T, et al. The prognosis of breast cancer in males. A report of 335 cases. Cancer 1993; 71:154—61.
Kwiatkowska E, Teresiak M, Filas V, Karczewska A, Breborowicz D, Mackiewicz A. BRCA2 mutations and androgen receptor expression as independent predictors of outcome of male breast cancer cases. Clin Cancer Res 2003; 9:4452-59.